陳珮甄被控性騷作家H成立 悔:原本一輩子都不會說
迪化街名門KOL「Selena」陳珮甄(左)2024年1月和作家H舉辦婚禮,現兩人撕破臉。(翻攝自臉書)
〔娛樂頻道/綜合報導〕迪化街名門KOL「Selena」陳珮甄2024年1月和作家H舉辦婚禮,但兩人同年2月24日凌晨就拋出分手震撼彈,直到現在兩人仍在網路互撕。近日轉型為作家的陳珮甄遭台北市政府性平會認定「性騷擾成立」。今(4)陳珮甄在網路發文,直指:原本一輩子都不願意把事說出來。
「如果不是台北市社會局讓作家H對我提出的杏(性)騷擾檢舉成立,我一輩子都不會願意把這些事情說出來。」陳珮甄說,現在她把話說出口,只不過希望如果有女性與她有類似遭遇,避免她們受到同樣的傷害。
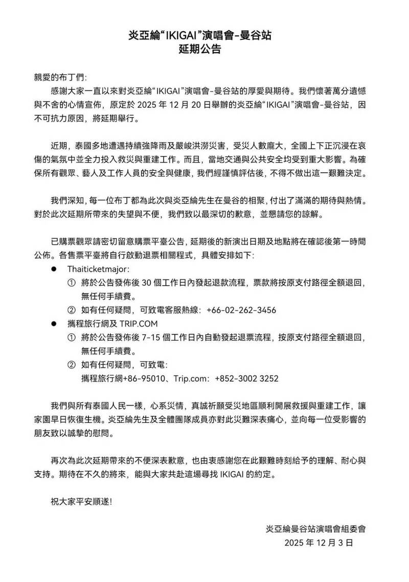
陳珮甄曬出自己收到台北市政府性平會認定「性騷擾成立」公函。(翻攝自臉書)
陳珮甄曬出台北市政府性平會發給她的公函,表示作家H指控陳珮甄散布兩人交往期間有不實之性隱私生活對話截圖,更憤怒台北市政府竟然判定作家H的檢舉有效,指她是性騷擾作家H的人,這讓陳珮甄感到相當無語。另外,陳珮甄也曬出一段訊息對話,指出截圖為「絞肉機女神」傳給她的,內容為網友在絞肉機女神的社群裡,針對作家H在媒體上吹捧自己的性能力發言提出疑問。當時陳珮甄回覆絞肉機女神指「他(作家H)很傲慢在那方面」並指出對方曾試圖用其他方式取代生殖器,不過陳珮甄對情緒很敏感,對於作家H的碰觸讓她感覺並非取悅而是臣服。
陳珮甄認為作家H根本顛倒黑白。(翻攝自臉書)
陳珮甄痛苦的說,她根本無法直白陳述,只能以隱晦的文字描述自己的不舒服,沒想到當她將自己所感受到的不舒服說出口後,竟然被加害者提告,令她感到傻眼。陳珮甄表示自己提供這段說明,只為釐清真相,所以公開呼籲絞肉機女神不要將「非我個人經驗的描述公布」。
陳珮甄公布作家H曾在短影音和節目中誇耀自己的性功能。(翻攝自臉書)
陳珮甄也對作家H多次在短影音、節目中誇耀自己的性能力,卻非常雙標的對台北市社會局的委員說,對於陳珮甄提及的性生活描述不實,他身為攝護腺癌患者,感到不舒服,簡直是顛倒黑白。
☆強化打擊網路性暴力犯罪,防止性影像傳播,刑法已增訂第28章之1「妨害性隱私及不實性影像罪章」☆
☆尊重身體自主權,遇到性騷擾勇於制止、勇敢說不,請撥打113、110☆
